阳江职业技术学院

211 | 985 | 双一流 | 综合
广东省 高职(专科) 省重点 公办

8972

崇德远志,精艺博才

0662-3300553,0662-3362800

http://www.yjpt.edu.cn/

图片

2018阳江职业技术学院自主招生简章

2022-06-22 19:19:32      分享至:

学院简介

阳江职业技术学院位于具有“中国刀剪之都”、“国家卫生城市”等多张城市名片美誉的阳江市。学院前身为阳江师范学校,创建于1916年,2001年升格为综合性普通高等专科学校。学院目前共有2个省级重点专业,12个校级重点专业,形成了海洋工程、先进制造技术、蓝色旅游、师范教育等四大特色专业群。学院现有10系2部37个专业,有学考、自主招生、现代学徒制、五年一贯制、三二分段、普高(含3+证书)等多种招生形式。学院拥有校外实习、实训基地209个,投资4000多万元建成华南地区先进制造业实训基地,投资近2000万元建成阳江市粤德合作职业教育与培训中心。学院近三年毕业生初次就业率都在96%以上,2017年毕业生初次就业率更是高于全省高校平均水平和专科高校平均水平。

一、2018年我校自主招生“新政策”抢先知

(一)我校11个专业,715个自主招生计划包括广东省自主招生所有考核方式及招生对象:

1、面向普通高中毕业生招生,“笔试”统一采用高中学业水平考试的语、数、英三科成绩(总分为300分),无需来我校参加“笔试”,省时省力!

2、面向中职毕业生招生以及现代学徒制的专业,所有考核均由我校自主命题。

3、自主招生面向普通高中考生,其中旅游管理专业采用“学考+校测”的考核方式,校测试题由我校自主命题!

(二)全省统一报考平台,考生无需寄送材料到我校,直接网上报考,学校网上审核,轻松便捷省时!

(三)分类招生计划超过学校总计划一半,使分类考试录取成为高职院校招生录取的主渠道。

(四)普通高中毕业生可先报考,3月份进行自主招生试点招生,如尚未录取可继续报考接下来4月份的依据学考成绩录取招生(我校依据学考成绩录取招生计划1635人)。如以上两种模式均未被录取,可继续参加6月份的普通高考录取。

(五)中职毕业生可选择报考符合条件的自主招生、现代学徒制试点招生和高职学前教育试点班招生。

(六)一经录取免统一高考,即可入读我校,毕业文凭与统一高考录取的考生完全一致。

(七)增加机会,提前录取,减轻压力,公办文凭,在校期间可报考专升本,毕业可继续报考专插本。

(八)现代学徒制的核心是校企联合招生、联合培养,具有校企联合双元育人、交互训教、在岗培养、学徒双重身份、工学交替、岗位成才的特点。学生与企业签订劳动合同,学校与企业签订联合办学合同。

(九)高职学前教育专业是为满足我省学前教育事业快速发展对教师的紧迫需求,加强职业院校学前教育供给侧结构性改革,整合职业教育资源,扩大高职学前教育专业招生培养规模,推进职业院校和幼儿园精准对接、精准育人工作,切实提高学前教育专业人才培养质量的专项试点工作。

(十)报考自主招生必须获得高考报名资格。高职院校自主招生的报名将于3月1日-15日进行,拟报考高职院校自主招生但未办理高考报名手续的考生,须在补报名期间(2月25-28日)办理高考报名手续,否则不得报考高职院校自主招生。

二、自主招生专业及计划抢先知

三、自主招生对象及报名条件抢先知

(一)普通高中考生报考条件:

1、符合广东省2018年普通高等学校统一招生考试报名资格的应、往届普通高中毕业生。

2、报考普通类专业的高中毕业生,普通高中学业水平考试,文科生物理、化学、生物三门学科,理科生政治、历史、地理三门学科均须获得等级成绩,且有一门学科成绩达到C级及以上等级。

(二)中等职业学校考生报考条件:

1、符合广东省普通高等学校统一招生考试报名资格的应、往届中职(含中专、职中、技校)毕业生。

2、中职阶段所学专业与我校招生专业直接相关,并取得与招生专业相关的职业资格技能等级证书。职业资格技能等级证书原则上为国家职业资格中级及以上技能等级证书,或省教育考试院主考的专业技能课程B级及以上证书,或省级以上人力资源和社会保障部门主考(或授权)的中级及以上技能等级证书。

对中职应往、届毕业生的专业级技能证书要求及对口专业要求如下:

(注:此表仅供参考,待我校招生章程制定并报省招生办公室审核通过后,以2018年自主招生章程为准)

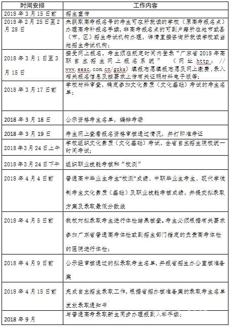
四、时间安排抢先知

(具体时间安排以广东省教育考试院公布为准,请考生随时关注我校的招生信息网以及官方微信平台)

五、“考生报名及志愿填报”抢先知

考生使用本人高考报名号及密码通过登录“广东省2018年高职院校自主招生网上报名系统”(网址http:// www.eesc.com.cn/gzks)进行全省统一报名,并阅读相关报考规定及要求,签订《诚信考试承诺书》。

考生须在规定时间内选择考核方式,填报志愿及网上缴费,录入相关报名信息及按要求上传有关证明材料电子版等。逾期不再办理报名及志愿填报手续。

考生可根据本人报考条件,在 “现代学徒制”(面向普通高中毕业生、中职毕业生)、“文化基础+职业技能”(面向中职毕业生)、“中职技能大赛获奖免试生”三种考核方式中进行报考。

六、考核方式抢先知

(一)根据报考对象的不同,学校实行分类考试、综合评价、择优录取。

1、招收普通高中考生:采用“文化素质+职业技能” 的考核方式,并将综合素质评价结果作为重要的参考因素。其中,“文化素质”统一采用高中学业水平考试的语文、数学、英语三科成绩(以下简称“学考”,满分值为300分);职业技能考核主要对考生进行职业适应性测试,采用“网上职业适应性联合测试” (以下简称“网测”,满分值为100分)方式。拟报考我校“学考+网测”考核方式专业的考生须在规定时间内登录“广东省2018年高职自主招生网上报名系统”(网址:www.eesc.com.cn/gzks)选择相应考核方式,先网上缴费后进行预约测试,按照预约时间在网上观看专业大类视频及完成测试。测试完成后可打印“网测”成绩单,并在规定时间内根据本人“网测”成绩情况,选择相匹配的专业志愿进行填报。

2、招收旅游管理普通高中毕业生:采用“文化素质+职业技能” 的考核方式。其中,“文化素质”统一采用“学考”,满分值为300分;职业技能考核主要对考生进行职业适应性测试,职业适应性测试为“校测”满分值为100分。“校测”时间是3月24日下午,地点:阳江市江城区阳江职业技术学院校内。

3、招收现代学徒制普通高中毕业生:采用“文化素质+职业技能” 自主命题的考核方式,并将综合素质评价结果作为重要的参考因素。“文化素质+职业技能”的权重比例为2:1,普通高中考生入学测试总分满分值为300分,其中文化素质考试满分值为200分,职业技能满分值为100 分。

4、招收中职毕业生:实行“文化基础考试(含综合文化知识和专业综合理论)+职业技能考核”的考试形式,我校统一组织测试,综合文化知识、专业综合理论和职业技能考核的权重比例为4:3:3。中职考生入学测试总分满分值为500分,其中综合文化知识考试满分值为200分,专业综合理论考试满分值为150分,职业技能考核满分值为150分。

(二)我校面向普通高中毕业生、中职生自行组织的文化素质、文化基础考试统一在3月24日上午进行,下午进行职业技能考核,考生来学校参加考试。

1、高中毕业生考生综合文化考试的考试内容以综合能力测试为主,内容可包括语言应用能力、逻辑推理能力、信息采集和应用能力、综合解决问题能力、职业道德基本要求、自然科学和人文科学基本知识、人际交往基本常识等。

2、中职毕业生综合文化考试的考试内容涵盖自然科学和人文科学基本知识、职业道德基本要求、人际交往基本常识、汉语言写作基本能力、专业综合理论等技能型人才必备的实用性知识要求。

3、文化素质和文化基础考试采用笔试的方式,面向中职毕业生的职业技能考核采用面试或实操方式。

七、中职免试录取政策抢先知

根据有关文件精神,获得广东省中等职业学校技能大赛获一等奖或全国职业院校技能大赛三等奖及以上奖项的中等职业学校在校生,毕业两年内报考我校与获奖项目相应或相近专业,经省教育厅核实资格、我校考核公示后,可免试录取;获省赛二、三等奖的中等职业学校在校生,报考我院与获奖项目相应或相近专业,经省教育厅核实资格,可免 “技能证书”,但仍需参加文化基础知识考试和学校规定的测试,按正常的录取程序进行录取。

八、“现代学徒制”抢先知

我校2018年食品营养与检测、旅游管理和酒店管理专业开展现代学徒制试点招生,实行招工招生同步的方式,根据招生专业需求招收普通高中或中职应往届毕业生。

现代学徒制是职业教育主动适应社会经济发展和产业转型升级的战略选择,是深化产教融合、校企合作,推进工学结合、知行合一的有效途径,是校企联合办学的一种形式。实施现代学徒制能促进校企的融合,实现校企一体化育人,为学校提升专业服务地方产业发展能力和提高职业院校的生源质量及人才培养质量的能力开辟了新路径;推动高职院校的内涵建设和教育教学改革,为企业缓解转型升级中技术技能人才匮乏的难题提供了新方法,特别是为企业解决岗位技术技能人才选、育、用、留问题找到了新出路;为学徒构建了一个开放性、个性化在岗学习与提升的平台,实现学历、能力与职位的多项提升,为个人的发展拓展更大的空间和赢得更多的机遇。

现代学徒制的核心是校企联合招生、联合培养,具有校企联合双元育人、交互训教、在岗培养、学徒双重身份、工学交替、岗位成才的特点。

现代学徒制实行校企合作自主招生、实施交互联合培养:

1、学校与合作企业联合招生,共同制定招生招工方案,并共同完成招生的命题、考试和录取工作。

2、校企双方根据专业特点和工作岗位的实际需要,共同研制人才培养方案,开发课程和教材,采用学校教师和企业师傅双导师教学,实行学徒工学交替的学习模式,培养适合企业需要和能实现个人发展的高质量技术技能型人才。

3、校企双方共同制订考核标准,采取“过程考核”和“结果考核”相结合的评价方式,对学徒进行共同管理和评价。学徒在岗带薪学习,经校企双方共同考核合格后,获全日制文凭。

合作企业共同命题、共同考核。报考现代学徒制试点专业的考生除应符合招收基本报考条件外,必须与培养企业签订劳动合同:

1、劳动合同须按照《中华人民共和国劳动合同法》相关规定进行签订并明确双方权责义务。年满18周岁的考生可在征询家长意见后个人签订;16周岁以上不满18周岁的考生应由本人和家长(或法定监护人)共同签订。

2、报考现代学徒制试点专业的考生与合作企业签订劳动合同后,即具备双重身份,既是学校的学生又是企业的员工。考生与合作企业双方须在录取前签订劳动合同。劳动合同期限应涵盖整个高职录取就读阶段。

3、报考现代学徒制试点专业的考生经我校录取后,工作岗位按学校与企业共同设置的岗位进行培养,其工作待遇严格按照学生与企业签订劳动合同执行。

4、如违反合同要求和企业日常管理要求,取消录取资格和学籍。

九、高职学前教育专业试点学院抢先知

1、高职学前教育专业是为满足我省学前教育事业快速发展对教师的紧迫需求,加强职业院校学前教育供给侧结构性改革,整合职业教育资源,扩大高职学前教育专业招生培养规模,推进职业院校和幼儿园精准对接、精准育人工作,切实提高学前教育专业人才培养质量的专项试点工作。

识根据省有关要求,按照“地市统筹协调、试点高职院校牵头、试点中职学校深度参与”的原则,我校在阳春市中等职业技术学校设置高职学前教育专业学院,开展高职学前教育专业学院试点班招生工作。

2、我院2018年高职学前教育专业阳春市中等职业技术学校试点班招收中职毕业生200人。招生对象为符合广东省普通高等学校统一招生考试报名资格且学前教育专业经过备案的中职学校2018年学前教育专业应届中职毕业生。考生须在中职阶段取得与所报考的高职院校学前教育专业直接相关的教育基础综合证书或保育员、育婴员职业资格技能等级证书。

3、高职学前教育专业学院实行中高职院校联合培养,学制为2年,高职学前教育专业学院教学地点设在协同中职学校。试点班学生符合我校毕业条件和要求的,可获得我校全日制专科毕业证书。有关协同培养(育人)方式及学籍管理,请考生在填报志愿前向我校咨询。

4、高职学前教育专业学院招生按照“学生自愿报考、高职院校考核录取”的原则择优录取,考核采取“文化基础+职业技能”方式。其中,文化基础考核内容包含综合文化知识和专业综合理论,职业技能考核采取面试方式。

十、高考补报名

补报名时间2018年2月25日-2月28日。高职院校自主招生的报名将于3月1日-15日进行,拟报考高职院校自主招生但未办理高考报名手续的考生,须在补报名期间(2月25-28日)办理高考报名手续,否则不得报考高职院校自主招生。

补报名流程:

1、考生向所就读学校或市(县、区)招生办领取高考报名号和初始密码。

2、网上预报名。凭该报名号和初始密码,考生登录广东省高考报名系统(http://www.ecogd.edu.cn/pgks),其中广州市考生登录广州市高考报名系统(http://gaokao.gzzk.cn),认真填写报名信息,采集相片,确认无误后点击“信息确认”。

3、确认报名。到就读学校或市(县、区)招生办办理报名确认手续,采集指纹,签名确认报名信息。

十一、我校自主招生专业介绍

(一)会计专业

培养目标:培养具备诚实守信、吃苦耐劳等职业素养、扎实的会计与财税理论、包括会计核算技能、成本计算与管理技能、税务申报与筹划等熟练的专业技能的,能服务各类企、事业单位的一线财会类岗位的高级技术技能型人才。

就业方向:各类企事业单位的会计、出纳、税务申报、统计和审计助理等相关财会岗位。

(二)计算机应用技术专业

培养目标:培养具有创新能力和较高职业素养、能从事Android和IOS移动设备应用软件、游戏软件的设计、开发、测试、维护、平台运营和产品推广等相关工作的高素质技能型人才。

就业方向:Android软件工程师、Android软件测试工程师、IOS软件工程师、IOS软件测试工程师、移动互联软件售前/售后服务支持、Java软件工程师、JSP网站设计师等。

(三)模具设计与制造专业

培养目标:本专业面向模具设计及制造行业,培养掌握现代模具设计与制造的基本理论知识和应用技术,能够熟练应用CAD/CAM主流软件,具有较强模具设计及利用现代数控机床进行模具加工的能力,可在模具设计及制造行业进行生产、管理工作,具有良好职业道德的高素质技能型专门人才。

就业方向:机械、轻工、五金、汽车、塑料、玩具等行业模具设计;现代模具制造及维护、生产、技术管理等岗位。其他技术类方向:生产管理、设备管理、质量管理、项目管理以及产品开发、汽车工业、机械制造工艺师、CNC工程师等。

(四)汽车检测与维修技术专业

培养目标:培养具有现代汽车制造、养护、检测、维修及汽车售后服务等专业技术能力,并取得汽车维修高级工等相关职业资格证书和机动车驾驶证,有一定的经营管理及业务拓展能力的高素质、技能型和应用型汽车专业技术技能人才。

就业方向:汽车4S店、汽车维修厂、企业或事业单位汽车管理、交通管理部门等从事维修、管理、技术和保险公司车辆保险查勘、定损、理赔等工作岗位。

(五)食品营养与检测专业

培养目标:培养德、智、体、美全面发展,掌握食品安全与营养、食品质量检验与检测、能够在食品生产与加工、流通和消费领域从事食品营养指导、食品分析及卫生检验、质量管理、安全评价工作的高技能技术应用型人才。

就业方向:在大中型餐饮业、宾馆和学校企事业单位从事食品营养、咨询指导;在食品加工企业、农产品生产、食品流通领域或食品质量安全监督、检验、监测部门从事与食品分析检验和质量安全管理等相关工作。

(六)电子商务专业

培养目标:培养具有创业能力和较高职业素养,能熟练运用现代信息技术,从事电子商务运营与管理、网店运营与管理、网络营销等工作的高素质技能型人才。

就业方向:电子商务师、网络营销师、网店店长、网店美工师、网店运营师、网络客服、网店文案编辑等。

(七)旅游管理专业

培养目标:培养掌握专业理论知识和技能,有良好的思想道德和敬业爱岗精神,具备较强的一线服务能力和基层管理能力,能在各级旅行社行政管理部门,旅行社、旅游酒店、旅游景区等旅游企业从事旅游一线服务及管理工作的专业人才。

就业方向:旅行社、星级酒店、旅游景区、会展中心、电商企业、旅游行政管理部门等。

(八)酒店管理专业

培养目标:以“就业+创业”为导向,培养具有良好职业道德和较高综合素质,具备较强的管理、经营、策划、营销和服务等能力,“精技能、善管理、懂营销、懂策划”的国际酒店高级技术技能型人才。

就业方向:主要面向五星级酒店及旅游企业(包括餐饮企业、旅行社、景区、会展公司)及旅游行政管理部门从事前厅、餐饮、客房服务与管理、酒店产品策划与营销、宴会设计、人力资源管理、网络营销与推广、网络客服、茶艺师等工作。

(九)市场营销专业

培养目标:培养具有创新精神和较强实践能力,掌握专业所需的文化基础知识和专门技能,具备扎实的商务谈判能力、公共关系能力、营销管理能力和创新能力等基本职业能力,职业素质较高,能较快适应各专门营销服务机构、企事业单位中各级营销部门及相关社会服务团体中第一线销售代表、商务代表、客户代表、项目主管、营销主管、业务经理所需要的高等技术应用型专门人才。

就业方向:从事各个行业的销售、策划与客户服务工作,以及品牌连锁经营中的广告策划、营销策划、门店管理、产品销售、客户服务、市场调研、市场拓展、销售管理等岗位工作及自主创业。

(十)学前教育专业

培养目标:培养具有良好的早期教育职业道德,现代学前教育理念,系统的专业知识与职业技能,具备较强的保育、活动设计与组织,反思与自我发展等能力,身心健康,能胜任早期教育工作和管理的专业人员。

就业方向:中小学音乐教师;政府部门、文化部门以及其他企事业单位的艺术策划、表演专干。

十二、考生问答

(一)问:什么是自主招生?自主招生录取的考生在收费、管理和文凭上有什么不同?

答:学校根据自身专业教学需要,设置考试科目,自行命题、考试、评卷、组织面试自行录取。经国家教育部同意,广东省教育厅和广东省考试院批准,2018年我院成为全省49所开展自主招生试点学校之一。一经录取免统一高考,即可入读省示范性高职院校。毕业文凭与统一高考录取的考生完全一致,毕业证书种类均为公办全日制普通高等学校毕业证书。被正式录取的考生将于九月份与普通高考录取考生同步入学,未被录取的考生仍然可继续参加全国普通高校招生统一考试和录取。实际上自主招生录取的考生除了招生方式上有所不同以外,入学后在学费和毕业文凭方面与高考录取完全一致。

(二)问:什么是现代学徒制,与其它自主招生有什么不一样?

答:1、现代学徒制是企业培训与学校教育相结合的职业教育模式。现代学徒制试点必须坚持“四个双”:一是双主体育人,学校和企业均是育人主体;二是双导师教学,学校教师和企业师傅均承担教学任务;三是学生双重身份,学生既是学校的学生,又是企业的员工;四是签订两份合同,学生与企业签订劳动合同,学校与企业签订联合办学合同,对于年满16周岁未达到18周岁的学生,须由学生、监护人、学校和企业四方签订合同。

2、招生与招工一体化是开展现代学徒制试点工作的基础。试点高职院校主要通过以下方式招生:一是招工招生同步。学校和企业合作自主招生,实施联合交互培养。采取此招生方式时,必须保障学生广泛的知情权;同时,学校可将学生与企业签订合同作为录取的条件之一,以避免录取后产生纠纷。二是先招工再招生。学校通过自主招生招收合作单位员工,合作单位出台激励在岗员工报读现代学徒制的政策措施,合作双方共同委派导师,实施联合在岗培养,学徒不脱离工作岗位完成学业。

(三)问:开展高职学前教育试点班的目的,报考的要求?

答:1、高职学前教育专业是为满足我省学前教育事业快速发展对教师的紧迫需求,加强职业院校学前教育供给侧结构性改革,整合职业教育资源,扩大高职学前教育专业招生培养规模,推进职业院校和幼儿园精准对接、精准育人工作,切实提高学前教育专业人才培养质量的专项试点工作。

2、我院在阳春市中等职业技术学校设置高职学前教育专业学院,开展高职学前教育专业学院试点班招生工作,共招收中职毕业生200人。招生对象为符合广东省普通高等学校统一招生考试报名资格且学前教育专业经过备案的中职学校2018年学前教育专业应届中职毕业生。考生须在中职阶段取得与所报考的高职院校学前教育专业直接相关的教育基础综合证书或保育员、育婴员职业资格技能等级证书。

3、高职学前教育专业招生,按照“学生自愿报考、高职院校考核录取”的原则择优录取,考核采取“文化基础+职业技能”方式。其中,文化基础考核内容包含综合文化知识和专业综合理论,职业技能考核采取面试方式。

4、高职学前教育专业学院实行中高职院校联合培养,学制为2年,高职学前教育专业学院教学地点设在协同中职学校。试点班学生符合我校毕业条件和要求的,可获得我校全日制专科毕业证书。

(四)问:阳江职业技术学院的地理位置如何?

答:广东省阳江市是粤西滨海城市,位于我省粤港澳大湾区与北部湾城市群交汇处,是国家卫生城市,环境优美,有“中国十大最具幸福感城市”、“中国优秀旅游城市”、“国家园林城市”等美称。我们的校园座落在阳江市江城区东山路213号,校园环境优雅,学校周围交通便捷,周围更有大润发、卜蜂莲花、百丽广场、新东门等大型购物广场,也有鸳鸯湖、十里银滩、闸坡、海陵岛等著名旅游景点,深茂高铁、茂开阳高速、罗阳高速、325国道离校几公里,交通方便,方便学生课外实践和兼职,本地区只有一所大学,学生实践机会较多。我们学校将在阳江高铁站不远的地方建新校区,占地2000亩,还将在中国最美十大海岛建设旅游学院。

(五)问:入读阳江职院的学生可以专升本吗?

答:我院与华南师范大学、华南理工大学、华南农业大学、广东财经大学、南方医科大学等省内知名院校联合,办有专升本自学考试本科班,新生入学后可根据自己的需要选择修读本科课程;另外毕业生可参加广东省组织的“专升本”统一插班考试,到本科院校进一步深造,学院提供相关信息及手续办理。





2018阳江职业技术学院自主招生简章

2022-06-22 19:19:32

学院简介

阳江职业技术学院位于具有“中国刀剪之都”、“国家卫生城市”等多张城市名片美誉的阳江市。学院前身为阳江师范学校,创建于1916年,2001年升格为综合性普通高等专科学校。学院目前共有2个省级重点专业,12个校级重点专业,形成了海洋工程、先进制造技术、蓝色旅游、师范教育等四大特色专业群。学院现有10系2部37个专业,有学考、自主招生、现代学徒制、五年一贯制、三二分段、普高(含3+证书)等多种招生形式。学院拥有校外实习、实训基地209个,投资4000多万元建成华南地区先进制造业实训基地,投资近2000万元建成阳江市粤德合作职业教育与培训中心。学院近三年毕业生初次就业率都在96%以上,2017年毕业生初次就业率更是高于全省高校平均水平和专科高校平均水平。

一、2018年我校自主招生“新政策”抢先知

(一)我校11个专业,715个自主招生计划包括广东省自主招生所有考核方式及招生对象:

1、面向普通高中毕业生招生,“笔试”统一采用高中学业水平考试的语、数、英三科成绩(总分为300分),无需来我校参加“笔试”,省时省力!

2、面向中职毕业生招生以及现代学徒制的专业,所有考核均由我校自主命题。

3、自主招生面向普通高中考生,其中旅游管理专业采用“学考+校测”的考核方式,校测试题由我校自主命题!

(二)全省统一报考平台,考生无需寄送材料到我校,直接网上报考,学校网上审核,轻松便捷省时!

(三)分类招生计划超过学校总计划一半,使分类考试录取成为高职院校招生录取的主渠道。

(四)普通高中毕业生可先报考,3月份进行自主招生试点招生,如尚未录取可继续报考接下来4月份的依据学考成绩录取招生(我校依据学考成绩录取招生计划1635人)。如以上两种模式均未被录取,可继续参加6月份的普通高考录取。

(五)中职毕业生可选择报考符合条件的自主招生、现代学徒制试点招生和高职学前教育试点班招生。

(六)一经录取免统一高考,即可入读我校,毕业文凭与统一高考录取的考生完全一致。

(七)增加机会,提前录取,减轻压力,公办文凭,在校期间可报考专升本,毕业可继续报考专插本。

(八)现代学徒制的核心是校企联合招生、联合培养,具有校企联合双元育人、交互训教、在岗培养、学徒双重身份、工学交替、岗位成才的特点。学生与企业签订劳动合同,学校与企业签订联合办学合同。

(九)高职学前教育专业是为满足我省学前教育事业快速发展对教师的紧迫需求,加强职业院校学前教育供给侧结构性改革,整合职业教育资源,扩大高职学前教育专业招生培养规模,推进职业院校和幼儿园精准对接、精准育人工作,切实提高学前教育专业人才培养质量的专项试点工作。

(十)报考自主招生必须获得高考报名资格。高职院校自主招生的报名将于3月1日-15日进行,拟报考高职院校自主招生但未办理高考报名手续的考生,须在补报名期间(2月25-28日)办理高考报名手续,否则不得报考高职院校自主招生。

二、自主招生专业及计划抢先知

三、自主招生对象及报名条件抢先知

(一)普通高中考生报考条件:

1、符合广东省2018年普通高等学校统一招生考试报名资格的应、往届普通高中毕业生。

2、报考普通类专业的高中毕业生,普通高中学业水平考试,文科生物理、化学、生物三门学科,理科生政治、历史、地理三门学科均须获得等级成绩,且有一门学科成绩达到C级及以上等级。

(二)中等职业学校考生报考条件:

1、符合广东省普通高等学校统一招生考试报名资格的应、往届中职(含中专、职中、技校)毕业生。

2、中职阶段所学专业与我校招生专业直接相关,并取得与招生专业相关的职业资格技能等级证书。职业资格技能等级证书原则上为国家职业资格中级及以上技能等级证书,或省教育考试院主考的专业技能课程B级及以上证书,或省级以上人力资源和社会保障部门主考(或授权)的中级及以上技能等级证书。

对中职应往、届毕业生的专业级技能证书要求及对口专业要求如下:

(注:此表仅供参考,待我校招生章程制定并报省招生办公室审核通过后,以2018年自主招生章程为准)

四、时间安排抢先知

(具体时间安排以广东省教育考试院公布为准,请考生随时关注我校的招生信息网以及官方微信平台)

五、“考生报名及志愿填报”抢先知

考生使用本人高考报名号及密码通过登录“广东省2018年高职院校自主招生网上报名系统”(网址http:// www.eesc.com.cn/gzks)进行全省统一报名,并阅读相关报考规定及要求,签订《诚信考试承诺书》。

考生须在规定时间内选择考核方式,填报志愿及网上缴费,录入相关报名信息及按要求上传有关证明材料电子版等。逾期不再办理报名及志愿填报手续。

考生可根据本人报考条件,在 “现代学徒制”(面向普通高中毕业生、中职毕业生)、“文化基础+职业技能”(面向中职毕业生)、“中职技能大赛获奖免试生”三种考核方式中进行报考。

六、考核方式抢先知

(一)根据报考对象的不同,学校实行分类考试、综合评价、择优录取。

1、招收普通高中考生:采用“文化素质+职业技能” 的考核方式,并将综合素质评价结果作为重要的参考因素。其中,“文化素质”统一采用高中学业水平考试的语文、数学、英语三科成绩(以下简称“学考”,满分值为300分);职业技能考核主要对考生进行职业适应性测试,采用“网上职业适应性联合测试” (以下简称“网测”,满分值为100分)方式。拟报考我校“学考+网测”考核方式专业的考生须在规定时间内登录“广东省2018年高职自主招生网上报名系统”(网址:www.eesc.com.cn/gzks)选择相应考核方式,先网上缴费后进行预约测试,按照预约时间在网上观看专业大类视频及完成测试。测试完成后可打印“网测”成绩单,并在规定时间内根据本人“网测”成绩情况,选择相匹配的专业志愿进行填报。

2、招收旅游管理普通高中毕业生:采用“文化素质+职业技能” 的考核方式。其中,“文化素质”统一采用“学考”,满分值为300分;职业技能考核主要对考生进行职业适应性测试,职业适应性测试为“校测”满分值为100分。“校测”时间是3月24日下午,地点:阳江市江城区阳江职业技术学院校内。

3、招收现代学徒制普通高中毕业生:采用“文化素质+职业技能” 自主命题的考核方式,并将综合素质评价结果作为重要的参考因素。“文化素质+职业技能”的权重比例为2:1,普通高中考生入学测试总分满分值为300分,其中文化素质考试满分值为200分,职业技能满分值为100 分。

4、招收中职毕业生:实行“文化基础考试(含综合文化知识和专业综合理论)+职业技能考核”的考试形式,我校统一组织测试,综合文化知识、专业综合理论和职业技能考核的权重比例为4:3:3。中职考生入学测试总分满分值为500分,其中综合文化知识考试满分值为200分,专业综合理论考试满分值为150分,职业技能考核满分值为150分。

(二)我校面向普通高中毕业生、中职生自行组织的文化素质、文化基础考试统一在3月24日上午进行,下午进行职业技能考核,考生来学校参加考试。

1、高中毕业生考生综合文化考试的考试内容以综合能力测试为主,内容可包括语言应用能力、逻辑推理能力、信息采集和应用能力、综合解决问题能力、职业道德基本要求、自然科学和人文科学基本知识、人际交往基本常识等。

2、中职毕业生综合文化考试的考试内容涵盖自然科学和人文科学基本知识、职业道德基本要求、人际交往基本常识、汉语言写作基本能力、专业综合理论等技能型人才必备的实用性知识要求。

3、文化素质和文化基础考试采用笔试的方式,面向中职毕业生的职业技能考核采用面试或实操方式。

七、中职免试录取政策抢先知

根据有关文件精神,获得广东省中等职业学校技能大赛获一等奖或全国职业院校技能大赛三等奖及以上奖项的中等职业学校在校生,毕业两年内报考我校与获奖项目相应或相近专业,经省教育厅核实资格、我校考核公示后,可免试录取;获省赛二、三等奖的中等职业学校在校生,报考我院与获奖项目相应或相近专业,经省教育厅核实资格,可免 “技能证书”,但仍需参加文化基础知识考试和学校规定的测试,按正常的录取程序进行录取。

八、“现代学徒制”抢先知

我校2018年食品营养与检测、旅游管理和酒店管理专业开展现代学徒制试点招生,实行招工招生同步的方式,根据招生专业需求招收普通高中或中职应往届毕业生。

现代学徒制是职业教育主动适应社会经济发展和产业转型升级的战略选择,是深化产教融合、校企合作,推进工学结合、知行合一的有效途径,是校企联合办学的一种形式。实施现代学徒制能促进校企的融合,实现校企一体化育人,为学校提升专业服务地方产业发展能力和提高职业院校的生源质量及人才培养质量的能力开辟了新路径;推动高职院校的内涵建设和教育教学改革,为企业缓解转型升级中技术技能人才匮乏的难题提供了新方法,特别是为企业解决岗位技术技能人才选、育、用、留问题找到了新出路;为学徒构建了一个开放性、个性化在岗学习与提升的平台,实现学历、能力与职位的多项提升,为个人的发展拓展更大的空间和赢得更多的机遇。

现代学徒制的核心是校企联合招生、联合培养,具有校企联合双元育人、交互训教、在岗培养、学徒双重身份、工学交替、岗位成才的特点。

现代学徒制实行校企合作自主招生、实施交互联合培养:

1、学校与合作企业联合招生,共同制定招生招工方案,并共同完成招生的命题、考试和录取工作。

2、校企双方根据专业特点和工作岗位的实际需要,共同研制人才培养方案,开发课程和教材,采用学校教师和企业师傅双导师教学,实行学徒工学交替的学习模式,培养适合企业需要和能实现个人发展的高质量技术技能型人才。

3、校企双方共同制订考核标准,采取“过程考核”和“结果考核”相结合的评价方式,对学徒进行共同管理和评价。学徒在岗带薪学习,经校企双方共同考核合格后,获全日制文凭。

合作企业共同命题、共同考核。报考现代学徒制试点专业的考生除应符合招收基本报考条件外,必须与培养企业签订劳动合同:

1、劳动合同须按照《中华人民共和国劳动合同法》相关规定进行签订并明确双方权责义务。年满18周岁的考生可在征询家长意见后个人签订;16周岁以上不满18周岁的考生应由本人和家长(或法定监护人)共同签订。

2、报考现代学徒制试点专业的考生与合作企业签订劳动合同后,即具备双重身份,既是学校的学生又是企业的员工。考生与合作企业双方须在录取前签订劳动合同。劳动合同期限应涵盖整个高职录取就读阶段。

3、报考现代学徒制试点专业的考生经我校录取后,工作岗位按学校与企业共同设置的岗位进行培养,其工作待遇严格按照学生与企业签订劳动合同执行。

4、如违反合同要求和企业日常管理要求,取消录取资格和学籍。

九、高职学前教育专业试点学院抢先知

1、高职学前教育专业是为满足我省学前教育事业快速发展对教师的紧迫需求,加强职业院校学前教育供给侧结构性改革,整合职业教育资源,扩大高职学前教育专业招生培养规模,推进职业院校和幼儿园精准对接、精准育人工作,切实提高学前教育专业人才培养质量的专项试点工作。

识根据省有关要求,按照“地市统筹协调、试点高职院校牵头、试点中职学校深度参与”的原则,我校在阳春市中等职业技术学校设置高职学前教育专业学院,开展高职学前教育专业学院试点班招生工作。

2、我院2018年高职学前教育专业阳春市中等职业技术学校试点班招收中职毕业生200人。招生对象为符合广东省普通高等学校统一招生考试报名资格且学前教育专业经过备案的中职学校2018年学前教育专业应届中职毕业生。考生须在中职阶段取得与所报考的高职院校学前教育专业直接相关的教育基础综合证书或保育员、育婴员职业资格技能等级证书。

3、高职学前教育专业学院实行中高职院校联合培养,学制为2年,高职学前教育专业学院教学地点设在协同中职学校。试点班学生符合我校毕业条件和要求的,可获得我校全日制专科毕业证书。有关协同培养(育人)方式及学籍管理,请考生在填报志愿前向我校咨询。

4、高职学前教育专业学院招生按照“学生自愿报考、高职院校考核录取”的原则择优录取,考核采取“文化基础+职业技能”方式。其中,文化基础考核内容包含综合文化知识和专业综合理论,职业技能考核采取面试方式。

十、高考补报名

补报名时间2018年2月25日-2月28日。高职院校自主招生的报名将于3月1日-15日进行,拟报考高职院校自主招生但未办理高考报名手续的考生,须在补报名期间(2月25-28日)办理高考报名手续,否则不得报考高职院校自主招生。

补报名流程:

1、考生向所就读学校或市(县、区)招生办领取高考报名号和初始密码。

2、网上预报名。凭该报名号和初始密码,考生登录广东省高考报名系统(http://www.ecogd.edu.cn/pgks),其中广州市考生登录广州市高考报名系统(http://gaokao.gzzk.cn),认真填写报名信息,采集相片,确认无误后点击“信息确认”。

3、确认报名。到就读学校或市(县、区)招生办办理报名确认手续,采集指纹,签名确认报名信息。

十一、我校自主招生专业介绍

(一)会计专业

培养目标:培养具备诚实守信、吃苦耐劳等职业素养、扎实的会计与财税理论、包括会计核算技能、成本计算与管理技能、税务申报与筹划等熟练的专业技能的,能服务各类企、事业单位的一线财会类岗位的高级技术技能型人才。

就业方向:各类企事业单位的会计、出纳、税务申报、统计和审计助理等相关财会岗位。

(二)计算机应用技术专业

培养目标:培养具有创新能力和较高职业素养、能从事Android和IOS移动设备应用软件、游戏软件的设计、开发、测试、维护、平台运营和产品推广等相关工作的高素质技能型人才。

就业方向:Android软件工程师、Android软件测试工程师、IOS软件工程师、IOS软件测试工程师、移动互联软件售前/售后服务支持、Java软件工程师、JSP网站设计师等。

(三)模具设计与制造专业

培养目标:本专业面向模具设计及制造行业,培养掌握现代模具设计与制造的基本理论知识和应用技术,能够熟练应用CAD/CAM主流软件,具有较强模具设计及利用现代数控机床进行模具加工的能力,可在模具设计及制造行业进行生产、管理工作,具有良好职业道德的高素质技能型专门人才。

就业方向:机械、轻工、五金、汽车、塑料、玩具等行业模具设计;现代模具制造及维护、生产、技术管理等岗位。其他技术类方向:生产管理、设备管理、质量管理、项目管理以及产品开发、汽车工业、机械制造工艺师、CNC工程师等。

(四)汽车检测与维修技术专业

培养目标:培养具有现代汽车制造、养护、检测、维修及汽车售后服务等专业技术能力,并取得汽车维修高级工等相关职业资格证书和机动车驾驶证,有一定的经营管理及业务拓展能力的高素质、技能型和应用型汽车专业技术技能人才。

就业方向:汽车4S店、汽车维修厂、企业或事业单位汽车管理、交通管理部门等从事维修、管理、技术和保险公司车辆保险查勘、定损、理赔等工作岗位。

(五)食品营养与检测专业

培养目标:培养德、智、体、美全面发展,掌握食品安全与营养、食品质量检验与检测、能够在食品生产与加工、流通和消费领域从事食品营养指导、食品分析及卫生检验、质量管理、安全评价工作的高技能技术应用型人才。

就业方向:在大中型餐饮业、宾馆和学校企事业单位从事食品营养、咨询指导;在食品加工企业、农产品生产、食品流通领域或食品质量安全监督、检验、监测部门从事与食品分析检验和质量安全管理等相关工作。

(六)电子商务专业

培养目标:培养具有创业能力和较高职业素养,能熟练运用现代信息技术,从事电子商务运营与管理、网店运营与管理、网络营销等工作的高素质技能型人才。

就业方向:电子商务师、网络营销师、网店店长、网店美工师、网店运营师、网络客服、网店文案编辑等。

(七)旅游管理专业

培养目标:培养掌握专业理论知识和技能,有良好的思想道德和敬业爱岗精神,具备较强的一线服务能力和基层管理能力,能在各级旅行社行政管理部门,旅行社、旅游酒店、旅游景区等旅游企业从事旅游一线服务及管理工作的专业人才。

就业方向:旅行社、星级酒店、旅游景区、会展中心、电商企业、旅游行政管理部门等。

(八)酒店管理专业

培养目标:以“就业+创业”为导向,培养具有良好职业道德和较高综合素质,具备较强的管理、经营、策划、营销和服务等能力,“精技能、善管理、懂营销、懂策划”的国际酒店高级技术技能型人才。

就业方向:主要面向五星级酒店及旅游企业(包括餐饮企业、旅行社、景区、会展公司)及旅游行政管理部门从事前厅、餐饮、客房服务与管理、酒店产品策划与营销、宴会设计、人力资源管理、网络营销与推广、网络客服、茶艺师等工作。

(九)市场营销专业

培养目标:培养具有创新精神和较强实践能力,掌握专业所需的文化基础知识和专门技能,具备扎实的商务谈判能力、公共关系能力、营销管理能力和创新能力等基本职业能力,职业素质较高,能较快适应各专门营销服务机构、企事业单位中各级营销部门及相关社会服务团体中第一线销售代表、商务代表、客户代表、项目主管、营销主管、业务经理所需要的高等技术应用型专门人才。

就业方向:从事各个行业的销售、策划与客户服务工作,以及品牌连锁经营中的广告策划、营销策划、门店管理、产品销售、客户服务、市场调研、市场拓展、销售管理等岗位工作及自主创业。

(十)学前教育专业

培养目标:培养具有良好的早期教育职业道德,现代学前教育理念,系统的专业知识与职业技能,具备较强的保育、活动设计与组织,反思与自我发展等能力,身心健康,能胜任早期教育工作和管理的专业人员。

就业方向:中小学音乐教师;政府部门、文化部门以及其他企事业单位的艺术策划、表演专干。

十二、考生问答

(一)问:什么是自主招生?自主招生录取的考生在收费、管理和文凭上有什么不同?

答:学校根据自身专业教学需要,设置考试科目,自行命题、考试、评卷、组织面试自行录取。经国家教育部同意,广东省教育厅和广东省考试院批准,2018年我院成为全省49所开展自主招生试点学校之一。一经录取免统一高考,即可入读省示范性高职院校。毕业文凭与统一高考录取的考生完全一致,毕业证书种类均为公办全日制普通高等学校毕业证书。被正式录取的考生将于九月份与普通高考录取考生同步入学,未被录取的考生仍然可继续参加全国普通高校招生统一考试和录取。实际上自主招生录取的考生除了招生方式上有所不同以外,入学后在学费和毕业文凭方面与高考录取完全一致。

(二)问:什么是现代学徒制,与其它自主招生有什么不一样?

答:1、现代学徒制是企业培训与学校教育相结合的职业教育模式。现代学徒制试点必须坚持“四个双”:一是双主体育人,学校和企业均是育人主体;二是双导师教学,学校教师和企业师傅均承担教学任务;三是学生双重身份,学生既是学校的学生,又是企业的员工;四是签订两份合同,学生与企业签订劳动合同,学校与企业签订联合办学合同,对于年满16周岁未达到18周岁的学生,须由学生、监护人、学校和企业四方签订合同。

2、招生与招工一体化是开展现代学徒制试点工作的基础。试点高职院校主要通过以下方式招生:一是招工招生同步。学校和企业合作自主招生,实施联合交互培养。采取此招生方式时,必须保障学生广泛的知情权;同时,学校可将学生与企业签订合同作为录取的条件之一,以避免录取后产生纠纷。二是先招工再招生。学校通过自主招生招收合作单位员工,合作单位出台激励在岗员工报读现代学徒制的政策措施,合作双方共同委派导师,实施联合在岗培养,学徒不脱离工作岗位完成学业。

(三)问:开展高职学前教育试点班的目的,报考的要求?

答:1、高职学前教育专业是为满足我省学前教育事业快速发展对教师的紧迫需求,加强职业院校学前教育供给侧结构性改革,整合职业教育资源,扩大高职学前教育专业招生培养规模,推进职业院校和幼儿园精准对接、精准育人工作,切实提高学前教育专业人才培养质量的专项试点工作。

2、我院在阳春市中等职业技术学校设置高职学前教育专业学院,开展高职学前教育专业学院试点班招生工作,共招收中职毕业生200人。招生对象为符合广东省普通高等学校统一招生考试报名资格且学前教育专业经过备案的中职学校2018年学前教育专业应届中职毕业生。考生须在中职阶段取得与所报考的高职院校学前教育专业直接相关的教育基础综合证书或保育员、育婴员职业资格技能等级证书。

3、高职学前教育专业招生,按照“学生自愿报考、高职院校考核录取”的原则择优录取,考核采取“文化基础+职业技能”方式。其中,文化基础考核内容包含综合文化知识和专业综合理论,职业技能考核采取面试方式。

4、高职学前教育专业学院实行中高职院校联合培养,学制为2年,高职学前教育专业学院教学地点设在协同中职学校。试点班学生符合我校毕业条件和要求的,可获得我校全日制专科毕业证书。

(四)问:阳江职业技术学院的地理位置如何?

答:广东省阳江市是粤西滨海城市,位于我省粤港澳大湾区与北部湾城市群交汇处,是国家卫生城市,环境优美,有“中国十大最具幸福感城市”、“中国优秀旅游城市”、“国家园林城市”等美称。我们的校园座落在阳江市江城区东山路213号,校园环境优雅,学校周围交通便捷,周围更有大润发、卜蜂莲花、百丽广场、新东门等大型购物广场,也有鸳鸯湖、十里银滩、闸坡、海陵岛等著名旅游景点,深茂高铁、茂开阳高速、罗阳高速、325国道离校几公里,交通方便,方便学生课外实践和兼职,本地区只有一所大学,学生实践机会较多。我们学校将在阳江高铁站不远的地方建新校区,占地2000亩,还将在中国最美十大海岛建设旅游学院。

(五)问:入读阳江职院的学生可以专升本吗?

答:我院与华南师范大学、华南理工大学、华南农业大学、广东财经大学、南方医科大学等省内知名院校联合,办有专升本自学考试本科班,新生入学后可根据自己的需要选择修读本科课程;另外毕业生可参加广东省组织的“专升本”统一插班考试,到本科院校进一步深造,学院提供相关信息及手续办理。